常德市住房和城乡建设局关于《常德市既有住宅加装电梯管理办法》征求意见的函
为进一步推进我市既有住宅加装电梯工作,提升群众生活品质与居住条件,我局会同财政、自然资源规划、市场监督管理等部门对《常德市既有住宅加装电梯管理办法》和《<常德市既有住宅加装电梯管理办法>实施细则》进行了修订。现面向社会征求意见。征求时间: 2023年2月27日-2023年3月3日,联系方式:电话:7718367,邮箱: 173310213@qq.com,正文如下:
常德市既有住宅加装电梯管理办法
第一条 为加强既有住宅适老设施改造工作,完善全市既有住宅使用功能,提高居住品质,方便居民生活,根据《中华人民共和国民法典》《中华人民共和国城乡规划法》《中华人民共和国特种设备安全法》《湖南省电梯安全监督管理办法》《湖南省推进既有住宅加装电梯三年行动方案(2021-2023年)》(湘政办发〔2021〕32号)和《湖南省城市既有住宅增设电梯指导意见》(湘建房〔2018〕159号)等法律法规及国家、省有关规定,按照“政府引导、有序推进、业主自愿、保障安全、属地管理、依法监管”的原则,结合本市实际,制定本办法。
第二条 本办法适用于常德市市区范围内既有多层住宅增设电梯的建设和管理工作,且增设电梯部分须在既有住宅小区用地红线范围内。
本办法所称既有住宅是指市区范围内国有土地上非单一产权并投入使用、满足安全要求的多层(四层及以上)住宅(含商居综合楼、公寓和宿舍等以居住为主要功能的房屋),具有合法的房屋权属证明,未设电梯,未被列入房屋征收范围或计划。
低层住宅(独立式住宅、联立式住宅和联排式住宅及四层以下住宅等)及其他既有多层住宅可参照本办法报建和验收,但不纳入财政补助范围,不享受相关优惠政策。
第三条 既有住宅加装电梯涉及的相关职能部门,应当按照简便高效的原则,根据各自职责分工,认真做好既有住宅加装电梯的审批、备案和监管等工作。
(一)市住建部门、市财政部门、市自然资源和规划部门、市市场监督管理部门等负责既有住宅加装电梯相关政策制定、业务指导、监督检查工作;
(二)住建部门负责工程质量安全监督及消防安全相关工作,并根据本市实际,组织对城市规划区范围内具备加装电梯条件的既有住宅进行调查统计,确定年度实施计划,分类、分年度推进既有住宅加装电梯工作。各区住建部门是牵头承办单位,负责受理既有住宅加装电梯报建备案及验收工作;
(三)自然资源和规划部门负责加装电梯规划备案和既有住宅加装电梯新增建筑面积的不动产变更登记等相关工作;
(四)市场监督管理部门负责电梯设备安装告知受理、电梯使用登记,监督开展电梯安装监督检验和定期检验、电梯使用环节的安全监督管理;
(五)财政部门负责审核发放加装电梯补助和提取住房公积金的指导工作;
(六)街道、社区负责加装电梯的备案申请、kaiyun电竞大厅 ,政策解释与宣传,因加装电梯而产生的矛盾纠纷协调和调解工作。
第四条 同意加装电梯的所有业主是加装电梯的申请主体,应严格履行法定报建程序。经申请主体协商同意,可委托物业服务企业、具备相应资质的施工企业、电梯制造、安装企业、勘察、设计单位等作为实施主体,负责组织协调工程报建、设备采购、工程实施、运行管理、维护保养等相关工作,并监督实施主体严格按合同内容规范实施。鼓励企业采用代建制的方式整体运作既有住宅加装电梯项目。
加装电梯房屋所有权发生变更的,受让人自该房屋变更登记之日起,承继出售人对加装电梯相应权利、义务。
第五条 既有住宅加装电梯所需建设资金及运行使用、维护管理资金由相关业主承担,具体费用应根据业主所在楼层等因素协商,按一定分摊比例共同出资。
第六条 既有住宅加装电梯,不征收增容地价,不缴纳城市基础设施配套费及其他相关行政事业性收费,但依法应收取的检验检测费用除外。
第七条 加装电梯的必要条件:
(一)应当经本单元房屋专有部分面积占比三分之二以上且人数占比三分之二及以上的业主参与表决,并经参与表决专有部分面积四分之三以上的业主且参与表决人数四分之三以上的业主同意。业主应就加装电梯事项达成书面协议。拟占用业主专有部分的,还应当征得该专有部分业主的同意。
(二)在常德市城区既有住宅加装电梯情况排查摸底中未被评估为“不适合加装”。如加装现状发生改变,需组织重新进行评估。
(三)应当满足特种设备、城乡规划、建筑结构安全、消防安全、抗震安全等规范和技术标准。
(四)须保证日常通行及应急疏散的要求。
(五)既有住宅加装电梯应以实用性为原则,仅满足住宅的交通使用功能,不得借机增加或变相增加住宅使用面积。既有住宅小区建设用地红线范围内,住宅加装电梯后应当满足消防等相关规范标准要求且不得低于原建筑物建成时的消防安全水平。
第八条 实施主体应在街道、社区的指导监督下,在拟加装电梯所在物业区域显著位置及本栋(本单元)主要出入口就业主同意加装电梯的书面意见、加装电梯所筹集资金及使用情况和具有相应资质的设计单位编制的加装电梯设计方案进行公示,公示期10天。对公示情况,实施主体形成公示报告。
第九条 实施主体应委托具备相应资质的设计单位编制加装电梯设计方案和施工图设计文件。施工图设计文件需报具有相应资质的施工图审查机构进行技术咨询或审查并出具技术咨询或审查合格书。实施主体应当委托具有相应资质的施工单位进行施工,并向住建部门申报工程质量安全监督手续。实施主体应委托工程监理单位进行监理。电梯的安装,应当由制造单位或者其委托并依法取得相应许可的单位实施。
第十条 既有住宅加装电梯经验收合格后增加的共有建筑面积,计入房屋公摊面积,可办理不动产登记。
第十一条 加装电梯工程竣工后,实施主体应向住建部门申请验收,由住建部门组织自然资源和规划、市场监管等部门进行联合竣工验收。
第十二条 申请主体应当委托物业服务企业、第三方运营机构管理电梯,受托人(单位)履行电梯使用单位义务,承担相应责任。申请主体未委托的,由申请主体履行电梯使用单位义务,承担相应责任。
第十三条 对群众有意愿、符合加装电梯要求的既有住宅小区,财政部门给予每台加装电梯10万元的补助,市、区财政各负担50%,由市城市规划区内区级财政部门按规定审核发放。加装电梯竣工验收合格后,市财政部门根据市住建部门确认的各区电梯竣工验收数量下达市级补助;实施主体根据《常德市既有住宅加装电梯联合备案和竣工验收表》、房屋权属证明文件等材料一次性向既有住宅所在区政府财政部门申请补助。
原常德市规划局等七部门《关于印发常德市既有住宅增设电梯管理办法的通知》(常规发〔2018〕6号)施行后加装的电梯,符合加装条件和相关要求的,可按本办法和细则向既有住宅所在区政府财政部门申请补助。
为促进我市既有住宅加装电梯进度,2024年12月31日后财政部门不再受理加装电梯补助申请。
第十四条 违反本办法擅自加装电梯的,依照有关法律法规进行处理。
第十五条 各区、县(市)可参照本办法执行。
第十六条 本办法及细则自2023年 2月 日起施行。
《常德市既有住宅加装电梯管理办法》
实 施 细 则
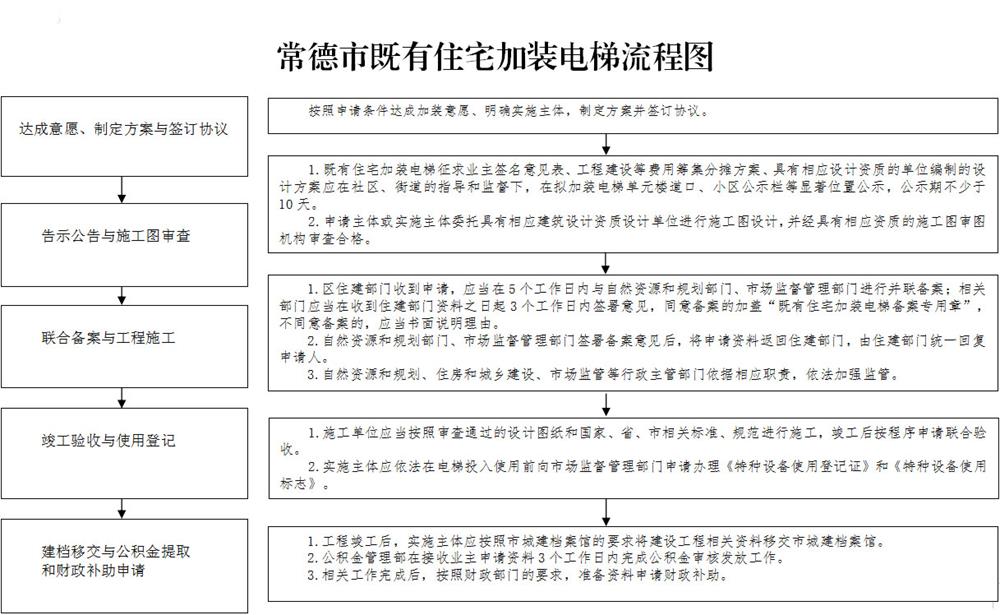
一、办理流程
(一)同意加装电梯的业主签订协议
按照申请条件由相关业主按照“应当经本单元房屋专有部分面积占比三分之二以上且人数占比三分之二及以上的业主参与表决,并经参与表决专有部分面积四分之三以上的业主且参与表决人数四分之三以上的业主同意。拟占用业主专有部分的,还应当征得该专有部分业主的同意。”的原则形成加装电梯的统一意见并签订协议,协议内容应包括:
1.加装电梯设计方案。实施主体应委托具有相应设计资质的设计单位进行设计。在编制设计方案前,设计单位应组织设计人员进行现场踏勘,设计文件应真实反映加装电梯位置环境现状。若加装电梯涉及结构改造的,需进行结构安全性鉴定。建议优先选择既有住宅原设计单位。
2.加装电梯设备购置安装、工程建设等费用筹集分摊方案、电梯运行维修费用(使用登记费用、电费、维修费、保养费、检验检测费、管理费等)资金筹集和分摊方案,对占用专属部分业主的资金补偿方案。
3.电梯运行维护保养委托方案。
(二)加装电梯kaiyun电竞大厅 与施工图审查
1.在加装电梯房屋所在街道和社区的指导和监督下,在拟加装电梯单元楼道口、小区公示栏等显著位置公示加装电梯征求业主签名意见表、协议等,公示期10天。
2.公示期满无异议的,街道、社区应出具备案意见。公示期内提出实名书面反对的,所在街道、社区应牵头组织相关业主进行调解,促使相关业主在平等协商基础上自愿达成一致意见。经协调后仍无法达成一致意见的,属地街道、社区应支持符合法定表决要求的申请主体加装电梯。实名书面反对的业主可通过司法调解、仲裁、诉讼等合法途径进行申诉。
3.实施主体应委托具备相应资质的设计单位编制加装电梯施工图设计文件。施工图设计文件需报具有相应资质的施工图审查机构进行技术咨询或审查并出具技术咨询或审查合格书。
(三)加装电梯受理与备案
1.实施主体按照《常德市既有住宅加装电梯办理所需资料清单》向所在区住建部门提出加装电梯的申请,申请材料不齐全或者不符合要求的,住建部门一次性告知需要补正的全部资料。住建部门收到申请后,应当在5个工作日内与自然资源和规划部门、市场监督管理部门进行并联备案。
2.自然资源和规划部门、市场监督管理部门应当在收到住建部门资料之日起3个工作日内签署意见,同意备案的,加盖所在部门的“既有住宅加装电梯备案专用章”;不同意备案的,应当书面说明理由。
3.因加装电梯位置等问题,需要现场查勘的,由住建部门牵头,召集相关部门到现场进行联合查勘。
4.自然资源和规划部门、市场监督管理部门签署备案意见后,将申请资料返回区住建部门,由区住建部门统一告知实施主体。
(四)工程施工、竣工验收及不动产变更登记
1.工程施工。实施主体对加装电梯工程施工全过程的安全生产负总责,设计、施工、监理单位和电梯生产、安装企业等按有关法律法规规定承担相应责任。加装电梯备案后,施工单位开工前,实施主体应持《常德市既有住宅加装电梯联合备案和竣工验收表》到建设工程质量安全监督机构办理工程质量安全监督登记手续,施工过程和工程质量安全接受建设工程质量安全监督机构的监督;电梯安装单位向市场监督管理部门办理特种设备安装施工告知手续,向特种设备检验检测机构申请监督检验;电梯安装行为接受市场监督管理部门的安全监督检查;施工单位应当按照经过技术咨询或审查合格的设计图纸和国家、省市相关标准、规范进行施工。
2.联合验收。实施主体到所在区住建部门申请办理竣工验收手续。区住建部门组织自然资源和规划、市场监督管理部门和建设工程质量安全监督机构进行竣工联合验收,本单元所有业主共同推举一名或两名业主代表人参加竣工验收,验收合格的,住建、自然资源和规划、市场监督管理部门签署竣工验收合格意见。
3.不动产变更登记。既有住宅加装电梯后增加的建筑面积,计入房屋公摊面积。由申请人完成房产测绘及房产备案,自然资源和规划部门组织不动产登记中心完成权籍调查工作后,产权所有人申请不动产变更登记,相关业主可凭原不动产权证直接办理不动产变更登记。
(五)使用登记与建档移交
1.申请主体应依法向市场监督管理部门申请办理《特种设备使用登记证》和《特种设备使用标志》;
2.竣工验收合格后,实施主体应按市城建档案馆要求报送一套符合规定的建设工程档案;
3.业主需要提取住房公积金的,住房公积金管理机构应当在建设工程档案完成报送之日起5个工作日内完成相关准备工作。
(六)使用管理维护
申请主体应当委托物业服务企业、第三方运营机构管理电梯,受托人(单位)履行电梯使用单位义务,承担相应责任。申请主体未委托的,由申请主体履行电梯使用单位义务,承担相应责任。电梯使用单位应当做好电梯使用安全管理工作,应当委托原电梯制造单位或者具备相应资质的电梯维护保养单位进行电梯日常维护保养;应当在电梯安全检验检测合格有效期届满前1个月内向特种设备检验检测机构提出定期检验检测申请,应留存并建立电梯安全技术档案。鼓励购买电梯安全责任保险。
二、政府补助与费用减免
(一)资金来源
业主可按相关规定提取住房公积金,用于支付加装电梯个人分摊费用,提取总额不得超过加装电梯费用的个人应分摊金额。 对群众有意愿、符合加装电梯要求的既有住宅小区,财政部门给予每台加装电梯10万元的补助,市、区财政各负担50%,由市城市规划区内区级财政部门按规定审核发放。
(二)费用减免
加装电梯的申报过程中,切实减轻人民群众的经济负担,不征收增容地价,不缴纳城市基础设施配套费及其他相关行政事业性收费,但依法应收取的检验检测费用除外。加装电梯施工图技术咨询或审查由住建部门组织进行集中政府采购,费用在加装电梯验收合格后,由所在区住建部门予以报销(其中武陵区和柳叶湖旅游度假区由市级财政承担,到市住建局报销)。
(三)金融支持
鼓励社会资本参与,支持各类金融租赁、融资租赁、广告投放等社会资本探索参与既有住宅加装电梯的方式和途径。
三、相关要求
(一)安全要求
既有住宅加装电梯的设计、施工、监理单位应具备相应资质。加装的电梯应当满足城乡规划、建筑结构安全、消防安全、抗震安全等规范和技术标准,应符合《中华人民共和国特种设备安全法》《特种设备安全监察条例》以及相关标准、规范的要求,由具备相应资质的单位制造和安装,符合电梯救援相关要求,安装前应报告市场监督管理部门,投入使用前应经监督检验合格。
(二)规划要求
既有住宅加装电梯应以实用性为原则。住宅加装电梯应在既有住宅小区建设用地红线范围内,不得占用城市道路,不得影响城市规划实施。应尽量减少对周边相邻建筑的不利影响,尽量减少占用绿地。
既有住宅加装电梯仅满足既有住宅的交通使用功能,不得借机增加或变相增加住宅使用空间。既有住宅加装电梯推荐采用可容纳担架的电梯。电梯井的轴线尺寸原则上不得大于2.4米×2.6米,通过连廊与原住宅相连的,连廊的进深不宜大于2米。
(三)办理要求
相关部门应当根据职责分工,按照简化、便民、高效的原则,确保加装电梯工作专人、专章、专办,依法积极支持加装电梯各项工作。
四、其他事项
(一)对已经依法办理有关施工手续的既有住宅加装电梯工程,相关业主应当提供必要的施工便利,不得阻碍或干扰施工;
(二)加装电梯过程中,相关楼栋(单元)业主的不动产权转让的,买受人自该不动产变更登记之日起,履行出卖人签订的加装电梯协议约定的权利义务;
(三)电梯安装单位及施工单位应当遵守施工现场的安全生产要求,落实现场安全防护措施,应当购买相关责任保险;
(四)既有住宅加装电梯工作可结合老旧小区改造等工作,积极有序推进;
(五)既有住宅加装电梯工作可结合实际,积极探索使用新材料新技术新办法。鼓励物业服务企业和电梯维保公司运用物联网技术进行电梯安全管理和维保管理,提高维保工作有效性;
(六)市场监督管理部门公布具有相应资质的既有住宅加装电梯部分技术支撑企业名单等参考信息,方便群众自主选择;
(七)加装电梯涉及供电、通信、供水、燃气、数字电视等管线移位及其他配套设施项目改造的,相关单位应开辟绿色通道,免费或收取成本费用,予以优先办理;
(八)既有住宅的建设单位、小区业主委员会、物业服务企业等物业管理人对既有住宅的加装电梯工作应予以协助、支持。
附件:
1.常德市既有住宅加装电梯办理所需资料清单
2.常德市既有住宅加装电梯联合备案和竣工验收表
3.常德市既有住宅加装电梯流程图
附件1
常德市既有住宅加装电梯办理
所需资料清单
一、加装电梯联合备案申报所需资料
1.既有住宅加装电梯申请报告;
2.相关业主协议书(含加装电梯设计方案;费用预算,筹集、分摊、使用方案;电梯使用管理及维护方案等内容);
3.授权委托书(若有申请代理人的需提供);
4.本单元同意加装电梯业主房屋所有权证等不动产权证复印件;本单元同意加装电梯业主、代理人身份证复印件;
5.既有住宅加装电梯征求业主签名意见表(本单元房屋专有部分面积占比三分之二以上且人数占比三分之二及以上的业主参与表决,并经参与表决专有部分面积四分之三以上的业主且参与表决人数四分之三以上的业主同意的材料);
6.设计单位、电梯安装单位、施工单位和监理单位等相关单位的资质证书和营业执照复印件;
7.既有住宅加装电梯kaiyun电竞大厅 材料(既有住宅加装电梯征求业主签名意见表、协议等),公示日期10天;
8.街道、社区备案意见;
9.施工合同、电梯采购及安装合同复印件(验原件);
10.具有相应资质的设计单位出具的设计方案和施工图;具有相应资质地勘单位出具的地勘报告;具有相应资质的单位出具的结构及消防安全评估意见;施工图审查机构出具的技术咨询或审查合格书(进行施工图技术咨询或审查时应提供:①设计单位资质证书;②为加装电梯所做的新勘察报告;③既有住宅的总图、各层建筑平面图、基础平面图、基础详图、各层结构平面图、结构计算书和电气(防雷)施工图。2000年以前竣工验收和涉及结构改造的既有住宅还需提供结构安全性鉴定报告);
11.加装电梯前位置环境现状图和加装电梯后总平面图(加盖设计单位签章、注册签章,并提供一份电子档);
12.电梯方案设计报建图(加盖设计单位签章、注册签章,并提供一份电子档);
13.涉及供电、供水、通信、燃气和数字电视等管线移位的方案资料和相关单位意见;
14.住房城乡建设部门依法需要提供的其他材料。
二、加装电梯竣工验收申报所需资料
1.常德市既有住宅加装电梯联合备案和竣工验收表;
2.电梯井道主体分部验收资料;
3.电梯监督检验报告;
4.特种设备使用标志;
5.特种设备使用登记证;
6.常德市既有住宅加装电梯使用管理责任授权委托书;
7.维保合同;
8.加装电梯工程质量监督报告;
9.竣工图。
三、城建档案馆存档所需资料
报送《常德市既有住宅加装电梯办理所需资料清单》所列材料的纸质版和电子版各一套。
附件2
常德市既有住宅加装电梯联合备案和
竣 工 验 收 表
申请主体 | ||||
联系人(业主代表) | 联系电话 | |||
不动产坐落 | 区 街道 社区 小区 栋 单元 | |||
社区 | 实施主体 | |||
街道 | 设计单位 | |||
工程造价 | 结构层数 | |||
自然资源和规划部门备案意见 |
(加盖单位备案专用章) 年 月 日 | 自然资源和规划部门竣工验收意见 |
(加盖单位备案专用章) 年 月 日 | |
住建部门 备案意见 |
(加盖单位备案专用章) 年 月 日 | 住建部门竣工验收意见 |
(加盖单位备案专用章) 年 月 日 | |
市场监督管理部门备案意见 |
(加盖单位备案专用章) 年 月 日 | 市场监督管理部门竣工验收意见 |
(加盖单位备案专用章) 年 月 日 | |
备注:1、所有部门必须明确同意或不同意加装电梯并加盖单位备案专用章,对于不同意的应当书面说明理由;2、本表格是既有住宅加装电梯申领政府补助、提取住房公积金和办理不动产权变更登记的申报材料之一,申请备案时一式六份,竣工验收后,实施主体可按需求要求受理单位提供多份原件。
附件3
常德市既有住宅加装电梯流程图


用户登录
还没有账号?
立即注册