常德市市级林长责任区域划分及职责
一、市级林长
林 长:曹志强,市委书记
第一副林长:周振宇,市委副书记、市长
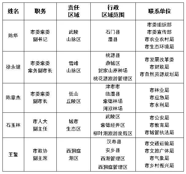
二、市级副林长及责任区域

三、常德市林长制工作委员会成员单位职责
市委组织部:负责将全面推行林长制工作纳入领导干部综合考核评价等工作。
市委宣传部:负责指导全市林长制工作宣传和舆论引导等工作。
市发展改革委:负责支持、推进森林资源保护发展规划和重点工程项目等工作。
市教育局:负责指导开展中小学生生态文明教育及国土绿化、森林防火、野生动植物保护宣传教育等工作。
市公安局:负责指导各地公安机关依法查处破坏森林资源的治安刑事案件等工作。
市财政局:按照事权与支出责任划分的原则,负责林长制工作资金保障。
市自然资源规划局:负责国土空间规划、用途管控制度的落实和生态保护红线的划定、监督管理,科学划定生态空间等工作。
市生态环境局:负责监督对生态环境有影响的森林资源开发利用及保护等工作。
市交通运输局:负责组织指导交通道路两侧用地范围内绿化和火源管控,按国家规定加强国有林场林区道路建设等工作。
市水利局:负责组织指导水土保持,河流、湖泊、水库大坝等管理范围内绿化工作,做好湿地生态用水和林区生产用水调度等工作。
市农业农村局:负责组织指导农村集体组织和农民积极参与国土绿化及森林资源保护工作,协助做好农事用火的森林防火及野生动物疫源疫病处置工作。
市文旅广体局:负责指导森林旅游项目建设,加强森林康养等生态旅游产品和路线的推介宣传。
市应急局:负责将森林草原有害生物灾害纳入防灾减灾救灾体系;做好森林草原火情监测预警、综合防控和应急处置等工作。
市城管执法局:负责做好城区绿化规划,组织、指导、协调城市绿地的建设、管护和培育。
市乡村振兴局:负责协调推进林长制工作与乡村振兴战略的有效衔接,组织开展相关政策宣传、典型推广工作。
市气象局:负责为森林草原防灾减灾救灾提供气象服务等工作。
市林业局:负责全市森林资源监督管理,组织森林草原生态保护修复和造林绿化,指导开展森林草原防火巡护、火源管理、防火设施建设等工作。负责市林长办日常工作。
其他市直单位按照职责分工,协同推进林长制各项工作。
常德市林业局
2022年6月2日


用户登录
还没有账号?
立即注册