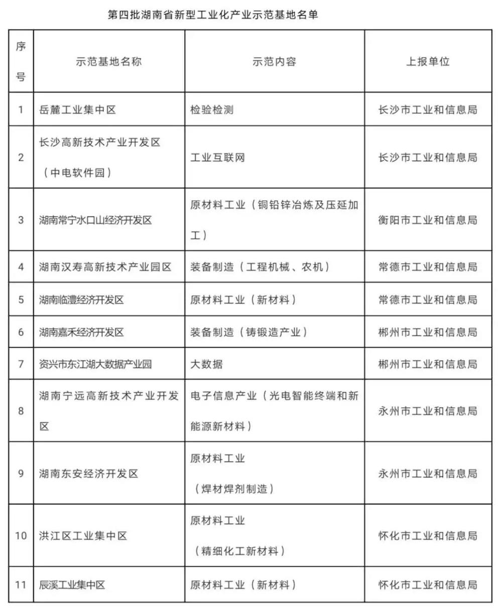
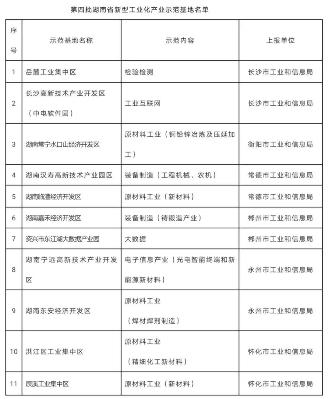
我市2家园区晋级“湖南省新型工业化产业示范基地”
3月9日,从省工信厅获悉,我市临澧经开区、汉寿高新区两个园区荣获“湖南省新型工业化产业示范基地”称号,并获得制造强省奖励资金200万元。本次获此殊荣的全省14个市州共有11个园区。自2012年开展新型工业化产业示范基地评定以来,我市还有常德经开区、常德高新区、桃源高新区、津市高新区等4个园区先后晋级“省级新型工业化产业示范基地”。
湖南省新型工业化产业示范基地,是湖南省工信厅评选出的主导产业特色鲜明、发展水平和规模效益居行业领先地位,在协同创新、集群集约、智能融合、绿色安全等方面具有示范作用,在全省具有示范、引领的产业集聚集群区,是事关当地经济发展的省级重磅称号。对推动园区发展、提升园区知名度、扩大招商引资影响力、吸引各类资源要素向园区集聚、实现县域经济高质量发展具有积极意义。2019年,我市经过申报推荐、材料提交、材料审阅、组织专家评审答辩等层层筛选,推荐临澧经开区、汉寿高新区两家园区上报湖南省工信厅.
2018年,常德市新材料临澧产业园挂牌成立,建立了常德市第一家境外合作园区—泰中东盟湖南建材产业经贸园,形成了高性能纤维材料、无机非金属材料、先进结构材料等为特色的产业集群,集聚了中泰特装、欧亚碳纤维、美华尼龙、博川科技、天伦精密铸造等20余家核心企业。
2009年,汉寿高新技术产业园与中联重科股份有限公司签约打造了千亩中联重科汉寿工业园,先后成立了中联重科股份有限公司汉寿分公司和湖南中联重科混凝土机械站类设备有限公司,主要生产工程起重机械、随车起重设备、混凝土干粉砂浆生产设备等。






用户登录
还没有账号?
立即注册