医保行政执法事项清单来了! 事关所有医疗机构和人员!
行政执法是行政机关履行政府职能、管理经济社会事务的重要方式。编制统一的医疗保障行政执法事项清单和指导目录,明确执法事项的责任主体、实施依据、办理时限等要求,加强执法监督,确保全面落实工作责任,有效提高执法效能,推动形成权责统一、权威高效的行政执法体系,确保医疗保障部门依法履行法定职责,切实维护人民群众合法权益。
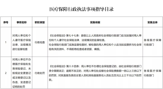
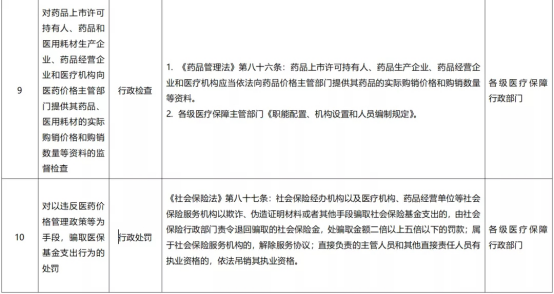
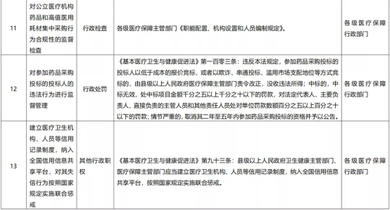
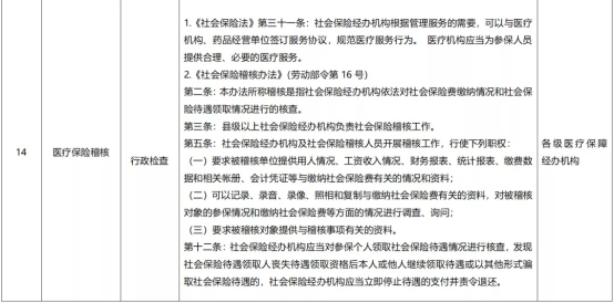
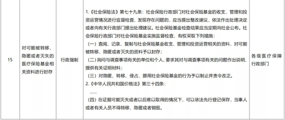
近日,国家医保局挂网公布了《医疗保障行政执法事项指导目录》(以下简称《指导目录》),共15项内容,涵盖了事项名称、职权类型、实施依据和实施主体4大部分,其中7项为行政检查,6项为行政处罚,还有2项分别为其他行政职权和行政强制。

《指导目录》对各地医保部门行政执法的权责进行了明确规定,尤其是给出了明确的法律依据,相信会在很大程度上解决地方医保部门行政执法中的遇到的困难,提升医保行政执法的权威性。清单具体内容如下:








常德市医疗保障部门将深入贯彻落实党的十九届四中全会精神,实行医保行政执法清单制度,持续加强医保法治建设,坚持依法行政,加快建立中国特色医疗保障制度,维护医疗保障事业持续健康稳定发展。

用户登录
还没有账号?
立即注册